Процесс формирования двигательного навыка. Принцип активности и его развитие Н. А. Бернштейном: конкретно-физиологический, общебиологический и философский аспекты

Переходим к следующей важной теме, совершенно по-новому раскрытой Н. А. Бернштейном, — механизмам формирования навыка. Эта проблема очень важна для психологии, так как формирование навыков составляет, как вы уже знаете, основу всякого обучения.

Процесс формирования навыка описан у Бершптейна очень подробно. Он выделил много частных фаз — порядка семи, которые объединяются в более общие периоды. Для первого знакомства достаточно будет разобрать эти периоды.

В первый период происходит первоначальное знакомство с движением и первоначальное овладение им. С чего начинается обучение движению, т. е. каковы «горячие точки» формирования навыка на первых порах?

Все начинается, конечно, с выявления его двигательного состава, т. е. того, что и как надо делать: какие элементы движения, в какой последовательности, в каких сочетаниях надо производить. Например, когда рука толкает ядро, то что в это время делает корпус?

Как происходит знакомство с двигательным составом действия? Конечно, путем рассказа, показа, разъяснения, наблюдения. В этот период идет ознакомление с тем, как движение выглядит снаружи. Часто, если его показывает опытный мастер, создается иллюзия необыкновенной простоты и легкости выполнения. Однако, как правило, новичка ждет разочарование: движение совершенно не получается.

Часто в такую «ловушку» видимой легкости движения попадают дети. Вам, наверное, приходилось наблюдать их наивные, неловкие попытки воспроизвести только что увиденный танец, спортивное движение или какое-нибудь орудийное действие.

В чем же причина подобных неудач? Причина в том, что, как только движение начинается, на субъекта обрушивается поток совершенно непривычных сенсорных сигналов о нем. Этот поток идет от всех частей тела, со всех рецепторных поверхностей, и человек не может в них разобраться. Таким образом, следующая фаза первого периода (она наиболее трудоемкая) уходит на бесконечные повторения с целью прояснения внутренней картины движения. Одновременно человек учится перешифровывать афферентные сигналы в эффекторные команды. Накопление «словаря перешифровок» — одно из самых важных событий этого периода. Большое количество повторений здесь необходимо потому, что перешифровки должны быть найдены в ответ на любые отклонения, на любые варианты движений. Как пишет Бернштейн, организм на этой фазе должен «наощущаться досыта», и каждая шишка или синяк — это болевой след от процесса накопления перешифровок.

Итак, если воспользоваться схемой рефлекторного кольца, то можно указать наиболее «горячие точки» первого периода. Ими будут события, происходящие в блоках: «программа», «задающий прибор» и «перешифровки», т. е. соответственно, прояснение внешнего двигательного состава, внутренней картины движения и отработка правильных коррекций.

Последнее чрезвычайно важное событие, которым кончается этот период, состоит из первоначальной росписи коррекций по нижележащим уровням. В этом процессе надо специально разобраться.

Напомню, что, обсуждая в лекции «Неосознаваемые процессы» формирование навыка, я подчеркивала, что первоначальная отработка всех элементов, составляющих навык, происходит на уровне сознания. Очень часто она строится на уровне D, поскольку этот уровень наиболее доступен осознанию.

Интересно, что к помощи уровня D интуитивно прибегают педагоги и тренеры, обучая движениям, которые относятся к нижележащим уровням. Приведу два примера.

При освоении прыжков на батуте очень важно с самого начала выработать правильную вертикальную стойку. Важная особенность этой стойки — максимальная вертикальная «растяжка» тела при взлете вверх с одновременным его раскрепощением. Последнее дается новичкам с трудом: они, как правило, «зажимают» корпус, напрягают плечи, наклоняют голову и т. п. Мне приходилось наблюдать, как опытный тренер подключал к отработке этого движения, по своему смыслу принадлежащего уровню В или даже А, уровень D через инструкцию: «Представьте себе, что из вашего затылка торчит шест и вы каждый раз, когда подлетаете вверх, стремитесь коснуться потолка его концом». Очевидно, что тем самым внимание ученика отвлекалось от позы тела на «предметную логику» положения и движения «шеста». Оказывалось, что, действуя в этой логике, обучающийся значительно легче достигал требуемой позы.

Другой пример относится к технике поворота на горных лыжах.

Одним из моментов, способствующих сохранению и даже увеличению скорости во время поворота, является довольно тонкое движение дополнительного «выталкивания» ступней ног вперед по ходу «выписывания» лыжами дуги. Уловить это движение помогает совет представить себя на качелях: раскачивание качелей достигается очень сходными движениями ног.

Подобные предметные образы помогают найти правильный внешний рисунок движения и отработать необходимые коррекции на уровне D. Однако по мере повторения начинают проясняться и осваиваться сигналы обратной связи на нижележащих уровнях. Как правило, они дают более тонкие и точные сведения о различных сторонах движения, недоступные ве?дению уровня D: вам уже известно, что уровень А хорошо «осведомлен» о тонусе и равновесии тела, уровень В — о положении частей тела и т. д.

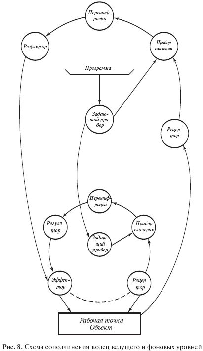
Попробуем на схеме кольца изобразить этот процесс подключения нижележащих уровней.

К сожалению, Н. А. Бернштейн только вербально соединил основные части своей концепции — схему кольца управления и теорию уровней, указав, что совместно работающие уровни можно представить себе как иерархическую систему колец. Он, однако, не оставил соответствующей схемы.

Попробуем гипотетически восполнить этот пробел на свой страх и риск. На рис. 8 изображены два кольца: верхнее принадлежит ведущему уровню, а нижнее — одному из фоновых уровней. На самом деле система колец должна быть более сложной: содержать не два, а несколько этажей и в каждом уровне — не одно, а много колец.

Однако рассмотрим только два соподчиненных кольца, как представляющих отношения ведущего и любого из нижележащих уровней.

Кольцу ведущего уровня принадлежит общая программа движения, все остальные блоки дублируются в кольце фонового уровня. В частности, у него свой «рецептор», через который поступают сигналы об аспектах движения, адекватных данному уровню, и часто сигналы другой модальности, отличной от сигналов ведущего уровня. Эффектор же у обоих колец общий — это, условно говоря, мышца, на которую сходятся сигналы управления с разных уровней.

Теперь рассмотрим какой-нибудь простой пример процесса формирования навыка, в котором явно видно подключение нижележащего уровня.

Обычно вы входите в свою комнату и включаете свет, не глядя на руку. Это движение для вас слишком привычно, и вы о нем специально не заботитесь.

Однако раньше, только осваивая это движение, вы, конечно, зрительно контролировали его. Оно строилось у вас на уровне С как движение, учитывающее метрику внешнего пространства и нуждающееся в зрительном контроле. Если ваша рука двигалась не совсем точно по направлению к выключателю, зрительные сигналы о ее отклонении перешифровывались в сигналы коррекции.

Однако одновременно вы получали сигналы обратной связи от мышечных рецепторов проприоцептивной модальности. Вначале они не несли функциональной нагрузки. Однако постепенно, по мере повторения движения, происходило формирование мышечного чувства правильного движения. Это было прояснение «внутренней картины» движения, которое уже обсуждалось выше. На схеме оно означает формирование SW нижнего кольца, которое должно соответствовать SW кольца ведущего уровня. Теперь в нижнем кольце может начать функционировать прибор сличения и отрабатываться соответствующие перешифровки. Однако для этого в течение некоторого времени необходима полная задействованность ведущего уровня: он продолжает выполнять роль лесов для строящегося здания. В нашем примере это соответствует фазе, когда вы более уверенно и более точно протягиваете к выключателю руку, но все-таки вынуждены еще на нее посматривать.

Итак, события, которые завершают первый период, а именно прощупывание и роспись коррекций по фоновым уровням, на схеме изображаются подключением контуров управления нижележащих уровней.

Этот процесс непосредственно подходит ко второму периоду — автоматизации движения.

В течение этого периода происходит полная передача отдельных компонентов движения или всего движения целиком в ве?дение фоновых уровней. В результате ведущий уровень частично или полностью освобождается от заботы об этом движении.

Как образно пишет Н. А. Бернштейн, на этом этапе окрепшие фоновые уровни «отталкивают от себя руку ведущего уровня», как ребенок, научившийся плавать, отталкивает руку взрослого, до тех пор поддерживавшую его.

В этот же второй период происходят еще два важных процесса: во-первых, увязка деятельности всех низовых уровней, ведь, как уже говорилось, должна отладиться сложная иерархическая система многих колец; во-вторых, «рекрутирование» готовых двигательных блоков.

Дело в том, что низовые уровни всякого организма, имеющего за плечами большую двигательную историю, не немы и не пусты. В них уже существуют функциональные системы (блоки), которые выработались по другим поводам. Если при освоении нового движения организм обнаруживает необходимость в определенного типа перешифровках, то он иногда ищет их в буквальном смысле, ищет и находит в своем готовом словаре. Этот словарь Н. А. Бернштейн называет «фонотекой», причем первую половину слова он предлагает понимать не как латинский корень, означающий «звук», а буквально как «фон». Каждый организм имеет свою «фонотеку», т. е. набор фонов, и от его объема зависят его двигательные возможности и даже способности.

Показательно, что рекрутируемый блок может быть извлечен из движения, которое совершенно не похоже на то движение, которое осваивается. Например, при обучении езде на двухколесном велосипеде, как показывает анализ, очень полезен оказывается навык бега на коньках, потому что в обоих типах движений имеются внутренне одинаковые элементы. Это перешифровки, обеспечивающие поддержание равновесия в условиях очень узкой опоры.

Именно рекрутированием готовых блоков объясняются те качественные скачки и «ага-реакции», которые иногда наблюдаются при овладении новым движением.

Наконец, последнее замечание, очень важное для характеристики этого периода. Вы уже знаете, что по мере автоматизации движения, последнее уходит из-под контроля сознания. Так вот субъект может и должен помочь этому процессу «ухода» из сознания. Если в течение первого периода человеку нужно максимально включаться в движение — вдумываться и вчувствоваться в него, пристально следить за каждым его элементом, то теперь следует делать прямо противоположное: перестать обращать внимание на движение. Используя метафору Н. А. Бернштейна, скажем так: необходимо помочь ребенку, который уже почти научился плавать, оттолкнуть руку взрослого.

С этой целью тренеры и педагоги используют целый ряд приемов. Например, предлагают ускорить темп движения или непрерывно повторять его много раз подряд. Но самый эффективный прием состоит в том, чтобы включить данное движение в более сложную двигательную задачу, т. е. сделать так, чтобы оно выступило уже не как самоцель, а как средство решения более общей задачи.

Наконец, в последний, третий, период происходит окончательная шлифовка навыка за счет стабилизации и стандартизации.

Что такое стабилизация? Это более или менее понятно: навык обретает такую прочность, что не разрушается ни при каких обстоятельствах. Если в период первоначальной автоматизации движение могло выполняться чисто, только находясь «под стеклянным колпаком», т. е. в стандартных условиях, то в этот период оно приобретает высокую помехоустойчивость. Например, футболист может играть при дожде на скользкой траве, теннисист — при ветре, слаломист может проходить трассу по ледяному склону или по буграм.

За счет чего приобретается такая помехоустойчивость? За счет того, что к этому моменту организм уже опробовал массу отклонений, которые вызывались внешними и внутренними помехами. Все они были отработаны, и теперь на каждый возможный случай у него имеется запас соответствующих коррекций.

Что касается стандартизации, то под ней имеется в виду приобретение навыков стереотипности. В этот период при многократном повторении движения получается серия абсолютно одинаковых копий, напоминающих, по образному выражению Н. А. Бернштейна, «гвардейцев в строю». Обеспечивает эту стереотипность помимо автоматизации еще один механизм, который тоже очень талантливо описал Бернштейн.

Он относится в основном к движениям темповым, высоко амплитудным, во время которых развиваются выраженные реактивные и инерционные силы.

Когда движение осуществляется с большой скоростью и большой амплитудой, то названные силы начинают существенно на него влиять. Влияние это может быть двояким: силы могут либо мешать движению, разрушать его, либо рационально использоваться и помогать ему. Так вот стереотипность навыков появляется благодаря тому, что организм научается эффективно использовать реактивные и инерционные силы. Достигается это за счет нахождения динамически устойчивой траектории. Динамически устойчивая траектория — это особая, уникальная линия, при движении по которой развиваются механические силы, способствующие продолжению движения в выбранном направлении. Благодаря им движение и приобретает легкость, непринужденность и стереотипность.

На этом мы заканчиваем обсуждение процесса формирования навыка.

В заключение я хочу остановиться на разработке

Н. А. Бернштейном принципа активности. Все основные положения его концепции, как вы уже могли понять, взаимосвязаны. То же относится и к принципу активности: он является, по существу, обобщением и развитием основных представлений о механизмах организации движений. Соответственно к обобщенной формулировке этого принципа Н. А. Бернштейн пришел в последний период своей жизни.

Вы уже знаете, что суть принципа активности состоит в постулировании определяющей роли внутренней программы в актах жизнедеятельности организма. Принцип активности противопоставляется принципу реактивности, согласно которому тот или иной акт — движение, действие — определяется внешним стимулом.

Надо сказать, что принцип реактивности владел умами естествоиспытателей и философов материалистического направления в течение не одного века. Он был прочно связан с идеей детерминизма и имел прогрессивное значение. Он интенсивно разрабатывался в физиологии XIX и начала XX в., а также в психологии в эпоху бихевиоризма; следы его сохраняются и до сих пор.

Что касается принципа активности, то для материалистического естествознания он явился достаточно новым.

Рассмотрим, следуя за развитием идей Н. А. Бернштейна, несколько аспектов принципа активности: конкретно-физиологический, общебиологический и философский.

В конкретно-физиологическом плане принцип активности неразрывно связан с открытием принципа кольцевого управления движениями. Как только была осознана необходимость участия сигналов обратной связи в организации движений, прояснилась и решающая роль центральной программы: ведь сигналы обратной связи сличаются с сигналами, которые поступают из программы. Наличие программы — необходимое условие функционирования кольца; без программы и задающего устройства нет смысла в кольце управления, достаточно дуги. Но по механизму дуги, как мы теперь уже знаем, не может совершаться целесообразный акт.

Таким образом, принцип активности в конкретно-физиологическом выражении и механизм кольцевого управления движениями — это прочно связанные между собой теоретические постулаты.

Теперь на том же конкретно-физиологическом уровне обсудим некоторые трудные вопросы, которые ставят перед защитниками принципа активности его критики.

Один из них следующий: «А разве нет реактивных процессов — движений, построенных по типу реакции?»

Например, прозвенел звонок — я вошла в аудиторию; я вошла — вы встали; вы встали — я сказала: «Здравствуйте». Здесь наблюдается уже целая цепь реакций. А поскольку реакции как явления есть, надо корректно описать и их механизмы.

У Н. А. Бернштейна есть ответ на этот вопрос. Он предлагает расположить все движения, которые имеются у животного или человека, в ряд на некоторой воображаемой оси по степени определяемости его внешним стимулом. Тогда на одном конце этого ряда окажутся безусловные рефлексы типа чихательного, мигательного, коленного (они запрограммированы морфологически), а также сформированные при жизни условные рефлексы типа выделения слюны у собаки на звонок. Эти движения, или акты, действительно запускаются стимулом и определяются его содержанием.

Следующими в этом ряду окажутся движения, которые тоже включаются внешним стимулом, но уже не так жестко связаны с ним по содержанию. Например, когда я вошла, то вы встали не все — здесь уже нет ни безусловно ни условно-рефлекторного акта. Или, например, получив удар, человек может отреагировать различным образом: тоже ударить в ответ или «подставить другую щеку».

Итак, возможны вариации ответных движений; нет их жесткой запрограммированности, жесткой связанности со стимулом. Это акты, в которых стимул приводит не к движению, не к действию, а скорее к принятию решения о действии. В этих случаях он выполняет роль спускового крючка. Он «включает» одну из возможных альтернативных программ. Такого типа акты занимают промежуточное положение в нашем воображаемом ряду.

И наконец, на другом крайнем полюсе оказываются акты, для которых, как пишет Бернштейн, и инициатива начала и содержание, т. е. программа, задаются изнутри организма. Это так называемые произвольные акты.

Таким образом, на вопрос: «Как же быть с реакциями, существуют ли они?» — ответ однозначен: «Да, конечно, существуют, но они представляют собой частный, «вырожденный» случай активности», подобно тому как покой есть вырожденный случай движения — движения с нулевой скоростью. Безусловно-рефлекторные реакции — это акты с нулевой степенью активности, и они составляют очень небольшую часть всех актов жизнедеятельности. Многие жизненно важные действия относятся к промежуточному и крайне правому положению на только что описанной оси.

Теперь второй, более тонкий вопрос. Когда функционирует «кольцо», то блок сличения принимает два потока сигналов: от внешней среды и от программы. И эти два потока занимают как бы симметричное положение. Почему нужно отдавать предпочтение программным сигналам и считать, что определяют движение именно они, а не сигналы от внешней среды, которые действуют по реактивному принципу?

Вопрос этот звучит справедливо, если смотреть на процесс с точки зрения статической картины. А вот если обратиться к временно?й развертке процесса, то положение окажется не таким уж симметричным. Командные сигналы из блока программы опережают сигналы обратной связи. Они идут, так сказать, на полкорпуса впереди.

Как это можно показать? Воспользуюсь примером из Бернштейна. Я начну диктовать вам хорошо известное стихотворение: «Как ныне сбирается вещий…» — и специально задерживаюсь, чтобы вы почувствовали внутреннее звучание следующего слова — «Олег». Когда же вы декламируете текст стихотворения непрерывно, то можете заметить, что его текущая программа идет обычно на 2–3 слова впереди. Вы как бы слышите опережающий (планирующий) текст.

Вы можете заметить мне, что наличие опережающей программы — факт достаточно эфемерный: он основан на самонаблюдении, и никаких более осязаемых материальных доказательств его нет. Однако это не совсем так.

Например, когда человек читает вслух текст, можно одновременно записать его голос и положение его глаз. И вот оказывается, что существует достаточно заметное рассогласование между тем словом, на которое он сейчас смотрит, и тем словом, которое он произносит. Например, он произносит «вещий Олег», а глаза у него — уже на словах «неразумным хазарам», а может быть, и еще дальше. Это рассогласование называется глазо-голосовым объемом, оно отражает объем материала, который находится между программируемым и отрабатываемым текстом.

Или возьмем другой пример: описки и оговорки. С именем З. Фрейда связан только один их вид — тот, который определяется скрытыми мотивами и намерениями. Но они могут возникать и по другой причине, а именно из-за преждевременного вторжения сигналов программы. Обычно этому способствуют утомление, волнение или спешка.

Приведу примеры. При подготовке данной лекции, когда я делала письменные заметки, судьба преподнесла мне несколько подобных описок. Приведу их, снабдив соответствующими исправлениями (рис. 9).

Итак, существуют доказательства (субъективные и объективные) того, что сигналы, исходящие из программы (т. е. «активные») и поступающие из внешней среды (т. е. «реактивные»), функционально несимметричны в том смысле, что первые опережают вторые.

Но несимметричность их имеет еще один, более важный аспект. Как показал Н. А. Бернштейн, «активные» сигналы обеспечивают существенные параметры движения, а «реактивные» — несущественные, технические детали движения.

Эту мысль можно хорошо проиллюстрировать на движениях уровня D. Вы уже знаете, что движения уровня D очень легко приспосабливаются к внешним обстоятельствам.

Например, если вам нужно вывернуть шуруп и у вас нет отвертки, а на глаза попадается перочинный нож, то вы пытаетесь воспользоваться лезвием ножа. При этом ваше действие в общих чертах строится так, как если бы вы работали отверткой, но оно прилаживается к свойствам ножа. Двигательное оформление действия, его технические подробности — это несущественные переменные, а его принципиальная структура — существенная переменная. Изменить последнюю нельзя. Например, вы не можете взять клещами шуруп и потянуть его как гвоздь; вы должны сообразоваться с логикой этого предмета, т. е. обязательно его отвинчивать.

Это сообразование с логикой предмета и определяется программой, которая задает общий план действия, и только благодаря этому действие оказывается выполнимым в осложненных условиях.

Итак, оба вида сигналов несимметричны и с качественно-функциональной стороны.

Наконец, последний вопрос связан с трудностью преодоления одного старого и прочно укоренившегося заблуждения. Оно состоит во взгляде на стимул как на агент, автоматически действующий на организм.

Когда изображается «дуга» реакции, то на орган чувств направляется стрелка, которая изображает «поступивший» стимул, и этот момент никак специально не обсуждается — вроде бы и так очевидно, что раз стимул есть, значит он действует.

На самом деле в жизни происходит иначе. Вообще говоря, в случае резкого удара или яркой вспышки стимул и в самом деле действует автоматически, наподобие толчка. Представьте себе: тишина — и вдруг резкий звонок будильника, это стимул-толчок. И вот применительно только к таким случаям можно рисовать стрелку, идущую от стимула на орган чувств. Обычно же бывает совершенно иначе.

Во-первых, обычно субъект или организм погружен в целое море внешних воздействий, которые без конца «бомбардируют» его; во-вторых, он выбирает стимулы, а не они его.

В связи с этим расскажу одну историю.

Однажды в частной беседе несколько психологов обсуждали противопоставление принципов активности и реактивности, разгорелась дискуссия. «А все-таки принцип реактивности очень хорош, — сказал один из коллег, — он прозрачен, ясен, правильно описывает события. Вот, например, лежит на столе ручка — я ее беру. Что произошло? Ручка подействовала на мои глаза, последовало мое движение, я ее взял».

Пример действительно прост и ясен, но он может быть обращен как раз против принципа реактивности. И вот каким образом.

Во-первых, спросим себя, почему участник дискуссии взял ручку? Потому, что ему нужно было привести пример реактивного акта. Значит, у него была задача — объяснить преимущества принципа реактивности. В связи с ней он искал подходящий стимул и нашел его. Не ручка его стимулировала, а он нашел ручку. Его задача (программа) была на уровне Е, это была смысловая задача. Она могла быть решена многими разными способами. То, что он проиллюстрировал свою мысль с помощью взятия ручки, означало приспособление к внешней среде второстепенных, технических компонентов действия. Но, еще раз повторю, инициатива этого акта, этого выбора шла изнутри. И еще следует отметить, что в течение всего предшествующего разговора ручка лежала на столе, но никакой двигательной реакции не вызывала. Она приобрела значение реально действующего стимула только благодаря задаче, которая была только что обсуждена.

Итак, нередко процесс идет от задающего прибора на рецептор (это можно было бы изобразить на схеме кольца соответствующей стрелкой). В результате из внешней среды выбирается стимул, который используется для организации движения. Таким образом, программой определяются не только командные эффекторные команды, но и действующие стимулы.

Вот так выбивается почва из-под реактологического способа мышления. Выясняется, что в наиболее типичных случаях жизнедеятельности программа решает все: не только то, что надо делать, но и то, на что «реагировать».

На этом я заканчиваю обсуждение конкретно-физиологического плана принципа активности и перехожу к общебиологическому плану.

Н. А. Бернштейн задает вопрос: нет ли на общебиологическом уровне свидетельств существования принципа активности? И отвечает на него положительно.

Действительно, процессы развития организма из зародышевой клетки могут быть осмыслены как процессы реализации генетической программы. Это в точности отвечает принципу активности. То же происходит с процессами регенерации утраченных органов или тканей.

Что же касается влияния внешней среды, которое, конечно, имеет место в этих процессах, то оно происходит по несущественным параметрам. Например, согласно генетической программе на дубе вырастает лист определенной формы, и под влиянием внешней среды он никогда не превратится в лист березы. Если он вырос в неблагоприятных условиях, то может оказаться мелким или содержать меньше зерен хлорофилла, но во всех случаях останется листом дуба. Таким образом, влияние внешней среды, т. е. реактивные процессы, имеют место, но они определяют вариацию несущественных признаков.

Другой пример, который относится уже к более высокому уровню жизнедеятельности. Что представляют собой инстинктивные формы поведения животных? Как показали исследования, они есть не что иное, как реализация поведенческих программ, заложенных в организме. Эти программы довольно жестки и в своих существенных чертах не изменяются под влиянием внешней среды.

Вот так, переходя от одного типа программ к другому, мы можем выстроить ряд внутренних программ, качественно отличающихся друг от друга и в то же время имеющих общие черты. Ряд этот начинается с генетического кода и кончается сознательными целями.

Общие черты таких программ следующие: каждая из них является моделью потребного будущего и детерминирует соответствующий процесс жизнедеятельности в его существенных чертах.

Как же с точки зрения принципа активности следует подойти к пониманию процесса жизнедеятельности организма в целом? В частности, правомерно ли утверждение, что жизнедеятельность есть процесс непрерывного приспособления к среде?

На этот вопрос следует ответить отрицательно. Главное, что составляет содержание процесса жизни, — это не приспособление к среде, а реализация внутренних программ. В ходе такой реализации организм неизбежно преодолевает среду. Приспособление тоже происходит, но это событие, так сказать, второго порядка значимости.

Приведу соответствующие слова Бернштейна, которые можно считать формулировкой принципа активности на общебиологическом уровне: «Процесс жизни есть не «уравновешивание с окружающей средой», как понимали мыслители периода классического механицизма, а преодолевание этой среды, направленное не на сохранение статуса или гомеостаза, а на движение в направлении родовой программы развития и самообеспечения» (15, с. 313–314).

Возникает серьезный вопрос: а не означает ли утверждение принципа активности уступку идеализму и телеологизму?

В самом деле, рефлекторная дуга представляет собой наиболее явную демонстрацию материалистического принципа детерминизма: материальная причина — материальный процесс — материальная реакция. И внедрение схемы рефлекторной дуги означало в свое время крупную победу материалистического мировоззрения в области естествознания, в частности в физиологии высшей нервной деятельности.

Теперь же, в соответствии с принципом активности, утверждается как будто, что нечто идеальное, например сознательная цель, вызывает материальный процесс (например движение) и даже определяет физиологические структуры, которые его обеспечивают. Больше того, цель — это ведь то, что должно еще стать, она принадлежит будущему; как же будущее может определять и направлять ход процесса в настоящем? Думать так — значит впадать в телеологизм.

Н. А. Бернштейн убедительно отвечает на подобную критику. Дело в том, что любая внутренняя программа имеет в своей основе материальный код. Даже сознательная цель представлена в виде закодированных особым образом мозговых структур и процессов в них. Эти структуры и процессы — вполне материальные сущности. Поэтому материальные события определяются не идеальным началом и не тем, что появится только в будущем, а материальным началом, которое существует сейчас. Другое дело, что пока неизвестны материальные коды многих программ. Но непознанное не есть непознаваемое. Может быть, со временем и сознательные цели человека получат свою материальную расшифровку.

Таким образом, принцип активности не противоречит основным положениям и духу материалистической философии.

В заключение скажу о значении идей Н. А. Бернштейна для психологии. Оно велико и многопланово. Несмотря на общую физиологическую ориентацию, Н. А. Бернштейн внес большой вклад в несколько разделов психологии. Он обогатил представление о функциях рецепции, выделив особую функцию — контрольно-коррекционную (функция чувствительных сигналов обратной связи).

Он произвел, конечно, революцию в области психофизиологии движений: сегодня ни одно исследование движений человека невозможно без глубокого знания и учета всего того, что было сделано Бернштейном в этой области. Особенно важна для психологии его идея о решающей роли задачи в организации движений.

Трудно переоценить вклад Н. А. Бернштейна в проблему формирования навыка: он по-новому рассмотрел ее физиологические, психологические и педагогические аспекты.

Теория уровней Н. А. Бернштейна по своему значению выходит за рамки проблемы организации движений. Существуют многочисленные попытки применить положения этой теории к процессам восприятия, внимания, мышления и т. п.

Наконец, благодаря работам Н. А. Бернштейна психология получила доказательство справедливости принципа активности «снизу», т. е. со стороны физиологии.

Более 800 000 книг и аудиокниг! 📚

Получи 2 месяца Литрес Подписки в подарок и наслаждайся неограниченным чтением

ПОЛУЧИТЬ ПОДАРОК